您好!欢迎访问中国水产流通与加工协会官网!

诚邀业界同仁共聚威海|2025 中国水产品大会内容发布

 

发布时间:2025-10-21 16:53:55  信息来源:中国水产流通与加工协会  编辑:STAR

 
各有关单位:

       当前,经济形势依然严峻复杂,外部环境的不稳定性不确定性对水产业发展带来深刻影响,全球产业链面临深度调整。我国水产业发展保持 “量稳质升、结构趋优” 的向好态势、水产品国内与国际消费市场趋向良性互动,但同时面临进口规模持续扩大、消费市场结构性调整、行业竞争日趋激烈、产业链整体韧性不足的多重挑战。为深入探讨统筹利用好两个市场、全面提升产业链韧性、增强我国在全球价值链话语权等行业长远发展的核心议题,2025 中国水产品大会将于 11 月 15-16 日在山东威海隆重召开。

       我们诚挚邀请国内外政、产、学、研及社会各界同仁莅临,共同研判全球水产品供需新格局,共商可持续增长路径,携手应对时代变局,共创水产业高质量未来。现将大会有关事宜通知如下。

       一、会议主题

       研判市场变化  洞察发展趋势

       二、会议时间

       11 月 14 日报到,15—16 日会议

       三、会议地点

       威海国际经贸交流中心(山东省威海市环翠区松涧中路 366 号)

       四、主办单位

       中国水产流通与加工协会

       威海市海洋发展局

       五、媒体合作 (拟邀)

       人民网、新华网、央视网、央广网、中国新闻网、环球时报、农民日报、经济日报、工人日报、新京报、中国消费者报、中国食品报、中国食品安全报、食品安全导刊、中国商报、中国渔业经济、中国水产、中国渔业报、科学养鱼、海洋与渔业、水产养殖网、强渔快报、食品伙伴网、智渔、新浪、搜狐等。

       媒体陆续确认中,合作事宜请联系组委会媒体合作组。

       六、参会代表

       各会员单位,从事水产品养殖、捕捞、种苗繁育,初加工、精深加工、预制菜生产,批发市场、冷链物流、仓储运输、进出口、跨境电商,商超、餐饮、酒店、电商及直播平台、社区团购、供应链服务,菜品研发、调味品、设备制造、检测与认证机构等配套服务的企业和单位,以及相关政府管理部门、科研院校、商协会、国际组织、传播媒体等单位代表。

       七、同期活动

       大会设展览展示区,具体事宜请联系组委会现场展示组。14 日下午将召开协会七届四次理事会。协会理事以上 (已缴纳 2025 年会费) 可享受水产品大会的一个免费参会名额。

       八、会议注册

       注册费 1500 元 / 人(注册费含会议资料、用餐等费用,交通、住宿自理),10 月 31 日前报名注册可享受早鸟价 1000 元 / 人,详情咨询会务服务组。会议注册请登录大会官网:https://s.31url.cn/CYuuiCjv

       或扫描二维码:

       九、组委会联系方式

       议题合作:
       李的真 010-65063608  18612018835
       张琳琳 010-65062912  18612783916

       商务合作:
       冯  妍 010-65063750  13911710019
       贺  玲 010-65063750  15801561353

       媒体合作:
       殷  丽 010-65062080  18611512963
       华  夏 010-65062577  18210553749

       会务服务:
       叶  新 010-65060861  13611043975
       刘  松 010-65060861  18612109214



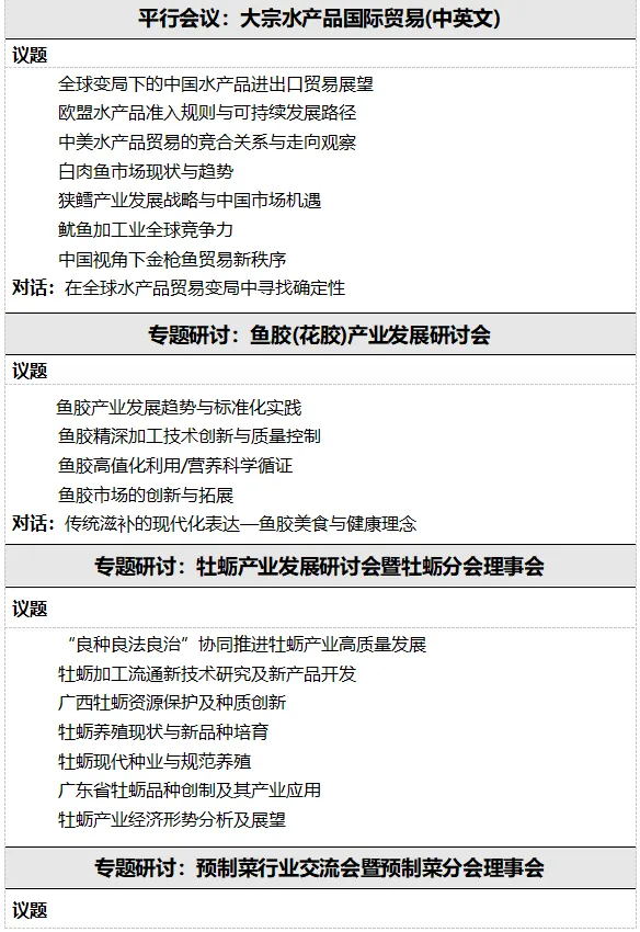
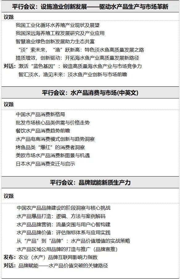
2025 中国水产品大会及同期活动日程安排




2025 中国水产品大会主要内容




声明:

① 凡本网所有原始/编译文章及图片、图表的版权均属中国水产流通与加工协会所有,如要转载,需注明信息来源:中国水产流通与加工协会
② 凡本网注明信息来源:XXX(非中国水产流通与加工协会)的作品,均转载自其他媒体,转载目的在于传递更多的信息,并不代表本网赞同其观点和对其真实性负责。
※ 联系电话:010-65067637

相关信息
· 关于召开 2025中国水产品大会的首轮通知...