您好!欢迎访问中国水产流通与加工协会官网!

我国牡蛎产业发展报告

 

发布时间:2020-12-30 16:06:14  信息来源:中国水产流通与加工协会  编辑:STAR

 

一、牡蛎产业发展状况

(一)牡蛎养殖情况

1、牡蛎主产区及产量的空间分布

牡蛎,俗称海蛎子、蚝(蠔)、生蚝、蚵仔等,是一种广布性双壳贝类,目前已发现有100多种,世界沿海各国几乎都有生产,产量高居贝类之首。中国拥有丰富的牡蛎资源和利用这一资源的悠久历史。南方沿海一些地区的先民们早在汉朝时就掌握了插竹养蚝技术,至今已有2000余年的历史。新中国成立特别是改革开放政策实施以来,中国牡蛎产量不断增长,进入21世纪后更是呈现出快速大幅提升的态势,2017年占到了全球的83.29%,2018年再创新高,达到513.98万吨(附件1)。中国沿海地区分布着种类多样的牡蛎种群。其中,商业化利用程度最高的是长牡蛎(Crassostrea gigas gigas)、福建牡蛎(C. gigas angulata)和香港牡蛎(C. hongkongensis),而近江牡蛎(C. ariakensis)和熊本牡蛎(C. sikmea)也有一定的养殖规模。图1显示了5种牡蛎在中国沿海的分布情况。

图1. 主要牡蛎种类在中国沿海的分布情况

根据《中国渔业统计年鉴》给出的数字,我们绘制了2018年中国牡蛎产量的空间分布图(图2)。有必要说明的是,《中国渔业统计年鉴》虽然没有提供河北和天津的牡蛎产量数据,但是,据国家贝类产业技术体系秦皇岛和天津综合实验站报告,两地均出产牡蛎。长牡蛎养殖2017年前后在河北省兴起,目前养殖面积和产量分别为1.5万亩和1.00万吨。天津虽然没有开展规模化的人工养殖活动,但多年来野生牡蛎年上岸量大多维持在0.30万吨左右,其中的大部分作为半成品都被销往山东乳山进一步育肥。

图2. 2018年中国牡蛎产量的空间分布

长牡蛎又称太平洋牡蛎,北方俗称“海蛎子”,其空间分布北起鸭绿江口南至江苏连云港周边海域,是我国北方沿海地区的主要养殖种类,2018年产量达到124.11万吨,占当年全国牡蛎总产量513.98万吨的24.15%。其中,山东是产量最高的省份(93.32万吨),占2018年全国长牡蛎产量的75.20%,辽宁以26.80万吨的产量紧随其后(21.60%),江苏的产量只有3.99万吨,仅占3.21%。

福建牡蛎与长牡蛎的亲缘关系比其他牡蛎要近,两者之间能顺利杂交,因此也有学者认为它是长牡蛎的南方姊妹种。长期以来,福建牡蛎一直被称为葡萄牙牡蛎(俗称“蚵仔”),主要分布在地处中国东海区的浙江、福建及粤东地区的潮间带及潮下带浅水区,是闽浙两地的主要养殖种类,也是产量最高的牡蛎。2018年福建牡蛎产量增加到211.72万吨,在全国牡蛎总产量中占比41.20%。其中,仅福建一省的产量就高达189.42万吨,占全国牡蛎总产量的36.85%,是2017年中国大陆以外其他所有经济体合计产量97.89万吨的2倍以上(附件1),浙江贡献了剩余的22.30万吨,其中可能还包含少量熊本牡蛎的产量(具体数字不详)。

香港牡蛎,也就是南方沿海居民俗称的“白肉”、“大蚝”,主要分布在地处中国南海的广东、广西和海南,在福建部分河口地区也可能见到其踪迹,是两广沿海地区的主要养殖种类,其产量仅次于福建牡蛎。2018年,香港牡蛎产量达到了175.18万吨,在全国牡蛎总产量中占比22.21%。其中,广东(114.15万吨)占比高达65.16%(其中可能包含部分粤东地区出产的福建牡蛎产量),也超过了2017年中国大陆以外其他所有经济体的牡蛎合计产量,广西贡献了63.61万吨(36.31%),海南的产量几近可忽略不计,只有0.39万吨。

近江牡蛎,因其软体部呈暗褐色,中国南方沿海渔民因此称其为“红肉”,历史上曾广泛分布于中国沿海河口水域。2017年国家贝类产业体系有关专家在黄渤海水域重新发现近江牡蛎自然种群,为保护这一宝贵资源,国家贝类产业技术体系会同当地政府上报山东省委省政府,得到省委书记的批示。随着高端牡蛎市场需求不断扩大,近江牡蛎养殖活动也日益受到有关方面的关注。此外,有必要说明的是,2007年以前,文献提及的近江牡蛎实际上是俗称“白肉”和“红肉”牡蛎的统称,只是近些年来学者才将其界定为两个独立的物种,即“香港牡蛎”和“近江牡蛎”。两者外部形态接近,都为巨蛎属的大型种,前者为热带亚热带暖水种,后者为河口性广布种,从北温带、亚热带到热带海域都有分布。此外,两者解剖结构等也有明显差异,且近江牡蛎壳型常依栖息环境不同而有很大变化。

熊本牡蛎是闽浙两地沿海潮间带除福建牡蛎外的另一常见种类,两者共存于某些海区,在江苏南通潮间带也有大量分布,南通以北则未见其踪迹。熊本牡蛎养殖在浙江有一定的规模,在福建、广西与广东也有零星养殖。

此外,还有一种分布在浙江舟山海域的巨蛎属物种日本牡蛎(Crassostrea nippona)也具有较大的产业发展潜力,但目前尚未开发。

根据《中国渔业统计年鉴》提供的数据,表1按产量高低列出了2018年中国牡蛎总产量和各省级行政区牡蛎产量及其对全国牡蛎总产量的贡献。

补充说明的是,2000-2018年,中国牡蛎产量从期初的329.20万吨增加到期末的513.98万吨,除个别年份外,总体上呈递增态势,年均增长率达到2.52%。同一时期,长牡蛎、福建牡蛎和香港牡蛎产量分别从81.31万吨、155.90万吨和91.99万吨,增加到146.41万吨、189.42万吨和178.14万吨,年均增长率分别为3.32%、1.09%和3.74%。另外,附件1较为详细地比较了2007-2017年中国与世界其他经济体的牡蛎生产情况。

2、2019年牡蛎产业发展状况

据国家贝类产业技术体系不完全统计,2019年中国牡蛎产量约为453.93万吨。其中,长牡蛎、福建牡蛎和香港牡蛎的产量分别约为97.52万吨、159.90万吨(其中可能含有少量熊本牡蛎的产量)和196.51万吨(其中可能含有少量福建牡蛎的产量)。显然,除香港牡蛎产量高于2018年的178.14万吨外,其他两种牡蛎的产量均低于上年的水平。尽管如此,综观已有数据,除大连、天津和青岛综合实验站报告的数据同比下降外,其他各站提供的数字较上年均有不同程度的提高(表2)。据此,再加上实际观察到的现象,我们推测当年的实际产量应该高于2018年的513.98万吨。

(二)牡蛎加工及贸易情况

1、牡蛎加工状况

中国现有牡蛎加工企业121家,主要分布在沿海省份。其中,山东、广东、福建、辽宁和广西最多,分别有41家、23家、17家、10家和8家,剩余的22家分别分布在江苏(4家)、安徽(4家)、海南(3家)、北京(3家)、天津(3家)、河北(2家)、浙江(1家)、湖北(1家)和贵州(1家)。中国牡蛎加工业年产值虽然只有200亿元,但创造的附加值却高达120亿元。

中国牡蛎加工品种类包括冷鲜牡蛎肉、冷冻牡蛎产品(半壳冷冻牡蛎、冷冻牡蛎肉、冷冻牡蛎预调制产品)、干制品(蚝干)、调味品(蚝油)、罐藏品(调味牡蛎罐头、烟熏牡蛎罐头)、休闲即食产品(牡蛎休闲即食产品、牡蛎香肠、牡蛎酱)、营养保健食品(牡蛎粉、牡蛎肽粉、口服液、胶囊)等。长期以来牡蛎采捕后主要依靠鲜销的格局依然未能改变,加工量仅占牡蛎总产量的30~40%。其中,又以冷冻加工品为主,占加工品总量的50%左右,其次为调味品,占20%左右,干制品和营养保健食品各约占10%,罐藏品和休闲即食产品各占5%左右,牡蛎壳的综合加工利用产品仍然较少。

2、牡蛎贸易状况

附件1较为详细地介绍了2007~2017年中国与世界牡蛎贸易的变动趋势及2018年中国牡蛎贸易状况,下文将分别说明2019年中国(不包括中国香港、中国澳门、中国台湾)牡蛎进、出口形势。

2.1 牡蛎进口

中国海关数据显示,2019年中国牡蛎进口量、进口额和进口均价依次为4372.74吨、4221.86万美元和0.97万美元/吨,同比分别提高6.26%、4.77%和下降1.41%。其中,“活、鲜或冷的牡蛎,种苗除外”是最主要的商品类型,进口量、进口额分别占当年进口总量和总额的82.86%和90.67%,其后依次为“冻牡蛎”、“制作或保藏的牡蛎”和“干、盐腌、盐渍或熏制的牡蛎”。法国、韩国、日本、爱尔兰和新西兰为中国进口牡蛎的前五大来源地,最主要的贸易方式是“一般贸易”(表3)。

表3和图3显示,除沿海地区外,一些内陆地区也从域外进口牡蛎。尽管如此,进口量最大的除北京外,还是地处沿海的上海、广东、山东和辽宁。其中,上海的进口量高达1500余吨。

图3. 2019年中国牡蛎进口量的空间分

2.2 牡蛎出口

2019年中国牡蛎出口量、出口额和出口均价依次为8819.78吨、5740.81万美元和0.65万美元/吨,同比分别下降11.09%、30.52%和21.84%。其中,最主要的商品类型是“制作或保藏的牡蛎”,其出口量和出口额分别占当年出口总量和总额的72.94%和91.49%。美国、越南、加拿大、日本和香港依次为中国牡蛎出口的前五大目的地,最主要的贸易方式也是“一般贸易”(表4)。

美国是中国牡蛎出口的主要目的地,中国对美牡蛎出口量、出口额分别占中国2018年牡蛎出口总量、总额的50.00%和65.83%(附件1)。2019年,上述占比分别下降到了30.86%和47.25%,这是因为美国自2018年9月24日起对2000亿中国商品加征10%的关税,其中也包含中国输美牡蛎产品,2019年5月10日起关税水平又进一步增加到25%。受关税提升和2018年四季度国内出口商“抢出口”行为的影响,当年中国对美牡蛎出口量、出口额和出口均价分别减少到2721.43吨、2712.76万美元和1.00万美元/吨,同比下降45.14%、50.13%和9.09%。由于出口商难以在短期内找到替代市场,而输美牡蛎产品均价又远高于中国对其他贸易伙伴的水平,这是导致2019年中国牡蛎出口量、出口额和出口均价下降的主要原因。

图4. 2019年中国牡蛎出口量的空间分布

有必要说明的是,中国牡蛎种苗出口全部经由福建销往越南。2019年,福建对越南出口牡蛎种苗量异常增加,从上年的19.59吨飙升至995.72吨,增幅高达4982.54%,而出口均价却从1.59万美元/吨跌落至只有0.03万美元/吨(-97.91%),进而导致出口额仅从31.19万美元增至33.19万美元(6.40%)。这一异常现象对中国牡蛎出口量和出口均价都产生了显著的影响。若剔除种苗出口,2019年中国牡蛎出口量、出口额和出口均价依次为7824.06吨、5707.62万美元和0.73万美元/吨,较2018年分别下降20.98%、30.66%和12.25%。

表4和图4显示,中国牡蛎出口量较大的地区依次是山东、福建、广东、辽宁和浙江。其中,只有山东的出口量超过了2000吨。

2.3 三大主养品种出口情况

黄渤海、东海和南海三大海区,分别是三大主养对象长牡蛎、福建牡蛎和香港牡蛎的主产区。其中,黄渤海区域包含江苏及以北沿海省市,东海区域包含上海、浙江和福建三省市,南海区域包含广东、广西和海南三个省级行政区。为分析三大主养品种的出口情况,我们将2019年各省级行政区以“一般贸易”方式出口的牡蛎数量和金额,按对应的海区汇总统计,结果如表5a~c所示。

黄渤海区域牡蛎出口量、出口额居三大海区之首。2019年,该区域牡蛎出口量、出口额和出口均价依次为4661.19万吨、3041.49万美元和0.65万美元/吨,同比分别下降24.26%、25.21%和1.26%。出口的主要商品类型是制作和保藏的牡蛎,主要出口目的地是美国。

东海区域牡蛎出口量、出口额和出口均价依次为2161.52吨、1599.20万美元和0.74万美元/吨,同比分别增加25.03%和下降50.80%、60.65%。其中,出口量增长的主要原因是福建对越南牡蛎种苗出口量异常增加。剔除种苗后,当年东海区域牡蛎出口量、出口额和出口均价依次为1165.80吨、1566.01万美元和1.34万美元/吨,较2018年分别下降31.80%、51.35%和28.68%。无论是从出口额还是剔除异常值后的出口量来看,该海区出口的主要商品类型都是制作和保藏的牡蛎,主要出口目的地也是美国。

2019年,三大海区中牡蛎出口额和出口均价同比增长的只有南海区域,当年的出口量、出口额和出口均价依次为1579.84吨、873.20万美元和0.55万美元/吨,同比分别增长19.04%、64.13%和37.88%。南海区主要向港澳地区出口活、鲜或冷藏的牡蛎以及向新加坡和马来西亚出口制作和保藏的牡蛎。显然,南海区主要的出口商品类型和出口目的地都与其前两个海区有所不同。

根据2019年各海区牡蛎出口情况推断,长牡蛎出口量最大,其后依次为福建牡蛎和香港牡蛎。由于长牡蛎和福建牡蛎的主要出口目的地都是美国,受加征关税影响,2019年的出口量、出口额均大幅下降。而香港牡蛎主要出口至港澳地区和东南亚国家,没有受到美国加征关税的显著影响,且由于2019年对新加坡和马来西亚的出口量大幅提升,香港牡蛎出口量和出口额因而逆势增长,呈现出明显不同于前两大品种的出口形势。

(三)牡蛎市场及消费状况

1、牡蛎市场及价格变动情况

国内主要水产品批发市场价格监测数据显示,2019年在其它贝类批发价格普遍下降的情况下,牡蛎批发价格依然由去年同期的12.35元/kg提高到13.46元/kg、同比上升8.94%。

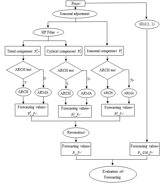
运用组合预测模型(图5)和农业部信息中心全国农产品批发市场价格信息网统计的2008年4月至2018年1月牡蛎批发价格数据,我们预测了2019年10月至2020年9月中国牡蛎批发价格走势。模型输出结果显示,中国牡蛎批发价格将在2019年10月开始上涨,至2020年2月达到波峰,之后开始下降。根据模型输出结果,我们预测中国牡蛎批发价格将从2019年10月的9.5元/kg,上涨至2020年2月的10.65元/kg,随后从这一峰值下降,直至当年9月的10元/kg(图6)。

图5. 牡蛎批发价格组合预测模型流程图

图6. 我国牡蛎批发价格预测值与原始值对比图

表6汇总了各综合试验站报告的2019年牡蛎年均产地价格。显然,价格最高的是钦州站报告的香港牡蛎(10.20元/kg),其次是大连站和长岛站报告的长牡蛎,分别为7.2元/kg和6.9元/kg,价格最低的则是秦皇岛站报告的长牡蛎和厦门站报告的福建牡蛎,均为1.2元/kg。

图7是根据养殖渔情系统中的数据绘制而成的2019年5月至2020年1月牡蛎产地价格变动轨迹(图中为0的地方,表示系统中没有上报的价格数据)。显然,各站报告的牡蛎产地价格都表现出明显的季节性波动。就长牡蛎而言,獐子岛报告的价格峰值(27.3元/kg)较荣成(4.32元/kg)和青岛(14元/kg)滞后一个月左右。除汕头站外,宁德和厦门站报告的福建牡蛎前期价格均高于后期。具体到香港牡蛎,钦州站报告的价格变动轨迹明显不同于汕头站和湛江站的情形。


图7. 2019年5月至2020年1月各综合试验站报告的牡蛎产地价格变动情况

2、牡蛎的消费意愿及结构分析

牡蛎因其软体部口感润滑,味道鲜美,且含有人体必需的18种氨基酸和多种微量元素,自古以来就深受世界沿海各地人们的喜爱,时至今日更是国际海鲜市场中价格不菲的奢侈品,一个规格为60~100g的活体牡蛎在法国市场上的批发价格高达19.69~20.92美元(FAO, European Price Report, Issue 1/2020, p.15; FAO, European Price Report, Issue 1/2016, p.17)。在中国,牡蛎的营养、保健及药用价值在汉代的《伤寒论》、明代的《本草纲目》等著作中均有明确记载,2018年国家卫生健康委员会将其纳入到中国首批“亦食亦药”的保健疗效品名单中。

中国与世界牡蛎生产、贸易和消费比较研究的结果显示,2007~2017年,中国和世界牡蛎表观消费量分别从期初的350.79万吨和106.48万吨,增加和下降到2017年的487.34万吨和97.89万吨,年均增长率分别为3.34%和-0.84%,按表观消费量计算的中国和世界牡蛎人均消费量则分别从期初的2.66kg/人和0.19kg/人,增加和下降到期末的3.52kg/人和0.15kg/人,年均增长率分别为2.82%和-2.47%。2018年,中国牡蛎表观消费量和按表观消费量计算的人均消费量进一步提高到513.40万吨和3.69kg/人,同比分别增加5.35%和4.87%(附件1)。这表明,从总量上看,中国是世界上最大的牡蛎消费国,而从人均水平上看,中国即使不是最大的也是主要的牡蛎消费国。

2019年,我们开展了中国居民牡蛎消费意愿市场调查。结果显示:95.84%的受访者都认识牡蛎,77.32%的受访者在最近一年内购买过牡蛎;关于能否识别出市场上牡蛎种类的问题,受访者的选择集中在不太清楚(31.38%)、不确定(28.07%)和比较了解(34.03%);关于“如何判断牡蛎的品质”,选择“完全不知道”、“不太清楚”和“不确定”的受访者占比高达80.9%(表7)。这表明,中国居民虽然大都认识和有过牡蛎消费经历,且有着较为强烈的消费意愿,但认知程度尚处于初步了解阶段,这表明牡蛎市场还有进一步开拓的空间。

从消费行为方面看,中国居民购买牡蛎的最常见频率为“一月2-4次”和“1-3个月一次”,单次购买量主要在“1-3kg”范围内,单次消费金额集中在21-100元之间,周末是消费的高峰期,聚会和日常用餐是消费者最喜爱的消费场合,农贸市场和超市是最主要的销售渠道,烧烤摊则是消费者外出用餐时最偏爱的消费地点,新鲜全壳和新鲜半壳牡蛎是最经常购买的产品形态,蒸煮和烧烤是最受欢迎的两种烹饪方法,而购买时最受消费者重视的两项特征则是“新鲜”和“口味”。

(四)牡蛎产业效益情况

1、经济效益

2007-2017年,中国牡蛎养殖产值始终呈稳定增长态势,从期初的18.81亿美元快速飙升至期末的52.55亿美元产值,年均增长率(10.82%)是产量的(3.35%)3倍以上(附件1)。

2019年,据国家贝类产业技术体系不完全统计,牡蛎养殖活动直接创造的产值约为223.71亿元,其中,长牡蛎、福建牡蛎和香港牡蛎养殖直接创造的产值分别为60.25亿、28.34(其中可能含有部分熊本牡蛎养殖的产值)和135.12亿元(其中可能含有部分福建牡蛎养殖的产值)(表2)。考虑到包括育苗、加工、物流、原料供应和销售在内的众多配套环节,中国牡蛎养殖产业实际创造的产值应该远高于上述数字。

有必要说明的是,中国牡蛎加工量在产量中的占比虽然只有30-40%,但直接创造的产值却高达200亿元,几乎等同于牡蛎养殖活动直接创造的总产值。考虑到国内牡蛎产业的巨大产能、相对低廉的单位养殖成本(附件1)和牡蛎加工活动所产生的可观效益,显然有必要把加快牡蛎加工技术研发和推广作为产业发展的一大战略方向。

2、社会效益

牡蛎产业是中国渔业的重要组成部分,牡蛎养殖是中国沿海地区的一类重要活动,在某些偏远地区甚至是当地的主导产业。健康发展的牡蛎产业,在保障国家粮食安全、丰富动物蛋白种类、维持沿海地区稳定、拓宽就业渠道,增加渔农收入、扩大出口和赚取外汇、传承传统文化、清洁海域水质和固碳汇碳等方面,都发挥着重要的有些甚至是不可替代的作用。

据国家贝类产业技术体系不完全统计,表8列出了2019年中国牡蛎养殖产业直接雇佣的长期工和临时工情况。另外,据估计牡蛎加工业提供的直接就业岗位超过了1.2万人,与牡蛎加工有关的物流、包装、销售等活动所创造的间接就业岗位也在1万人以上。

山东乳山市近年来以乳山牡蛎产业研究院为技术依托,吸纳国内外科技力量,通过养殖模式优化和产品品质提升,使牡蛎从丑小鸭变成白天鹅,逐渐进入高端市场,取代或部分取代法国等国际高端品牌,亩产值比几年前增加3-4倍,实现了牡蛎产业从产量效益型向质量效益型的转变,引领了中国牡蛎产业科技进步和高质量发展。近年来,乳山牡蛎产量产值位列全国县级市第一位,年产值达24亿元,占该市农业总产值的28%,“乳山牡蛎”已成为行业著名品牌。乳山牡蛎养殖业的发展还带动了牡蛎净化加工、电商等配套产业的兴起,目前有牡蛎净化场百余家、加工企业10家,年加工牡蛎产品2万吨,产品畅销国内外。全产业链从业人员2万余人,为该市重要的富民产业,已成为我国农业“一县一业”的典型,乳山已经成为国际闻名的“牡蛎之乡”。

广东惠州赤岸村村民上世纪80年代以前主要靠出海打鱼为生,随着海洋渔业资源日趋枯竭,2000年以后长期依赖政府发放渔船补贴过日子。2005年前后,村支书带头在考洲洋海区吊养牡蛎,近年来实际养殖面积稳定在8000多亩以上。2000年,赤岸村村民人均收入只有5200元,2015年以来达到了12万元左右。赤岸村依靠牡蛎养殖不仅成功地实现了脱贫,而且“赤岸蚝”已经成为惠东地区的品牌水产品,每到大蚝上岸季节,大量包括香港、澳门在内的各地买家争相前来订购。

牡蛎产业是中国著名的大蚝之乡广西钦州市龙门港镇的支柱产业之一,不仅带动了当地包括水泥、竹木、胶丝绳等在内的配套产业的发展,也为当地居民就业和乡村振兴做出了突出的贡献。钦州综合实验站提供的数据表明,2018年,当地大蚝养殖户占到全镇总户数的70%,养殖面积和人均养殖面积分别为7.5万亩和8.86亩。年产大蚝13.3万吨,年产值达到了13.3亿元。其中,核心养殖区人均纯收入46250元,比镇人均纯收入高出了17.9%。

3、生态效益

牡蛎是一种滤食性双壳贝类,也是主要的非投饵类型养殖对象。野生状态下牡蛎营固着生活,以左壳附着于礁石、人工设施等硬底基质上,不同年龄个体群聚而生,互为附着基,长期积累就形成了独特的牡蛎礁生态环境。以礁体形式存在的牡蛎能发挥强大的生态服务功能。

牡蛎因其强大的滤水能力而发挥着洁净水质的作用。据报道,成年牡蛎日滤水量高达189升。包括悬浮在水体中的饵料生物和直径大于2µm的非生物颗粒悬浮物,都是牡蛎过滤效率比较高的物质。牡蛎会选择性地滤食颗粒性物质,非可食性颗粒则被粘液包裹成颗粒较大的“假粪”并与真粪一起沉积到海底,因而可有效降低水体中悬浮颗粒浓度,提高水体透明度。

牡蛎承载着重要的碳汇功能。牡蛎贝壳占到其全重的80%以上,其中的碳含量和碳酸钙含量分别为12%和95%-99%。据粗略估算,中国牡蛎养殖活动每年从近海移出碳的数量高达51.8万吨。按照每公顷森林吸收固定二氧化碳150.47吨计算,中国牡蛎养殖活动约等于每年增加造林面积1.26万公顷。这一生物钙化过程不仅封碳数量巨大,而且可以使碳被埋藏得更为久远。据报道,封存于牡蛎壳内的无机碳可以在自然状态下存在上千年之久。

牡蛎养殖活动能通过消氮而显著降低水体富营养化水平。具有生物活性的氮是水体富营养化进而导致水质恶、化低氧化的成因,从水体中除氮能够显著改善水质。浮游植物在生长过程中会利用水体中富含的氮,牡蛎通过滤食浮游植物进而将氮同化到贝壳和软组织中。因此,牡蛎的生长可以增加牡蛎本身的氮储存量。

牡蛎礁和牡蛎床的空间结构复杂程度远高于平坦的海底,是鱼类幼体和无脊椎动物的最佳栖息地之一。牡蛎礁不仅可以增加鱼类和底栖生物的数量,也可以增加动物群落的多样性,而鱼类丰度和多样性的增加又可以直接提高鱼类产量,因而有利于休闲垂钓等产业的发展。

有必要特别指出的是,牡蛎产业与其他产业融合发展能够创造出更大的经济、社会和环境效益。山东荣成东楮岛距今已有400多年的历史,传统的海水养殖、近海捕捞是其原有的主导产业。受环境污染、过度捕捞、气候变化等因素的影响,当地海域经济生物资源大幅减少,自然生长的扇贝、海参、鲍鱼等经济物种已经难以形成规模产量,有些已经绝产,对海洋生态系统和鱼类资源产卵、育幼至关重要的海草床面积也出现萎缩。面对这一严峻形势,东楮岛积极探索包括牡蛎在内的多营养级综合养殖模式和集海水养殖、休闲渔业、科技研发、海洋食品于一体的综合性现代化乡村发展新模式,打通一二三产业,实现了牡蛎养殖、休闲渔业、生态旅游等产业有机融合的“楮岛模式”,2019年累计接待游客20万人,实现旅游总收入1500万元,人均增收1.5万元。

此外,牡蛎壳的有效利用不仅能够避免占用大量土地和滩涂,消除环境污染和负面景观效应、还可以作为改良土质的土壤添加剂和增加钙元素的饲料添加剂,为农业和畜牧业发展作出贡献。

二、技术研发进展

(一)年度技术进展

1、品质选育成为牡蛎育种方向的新选择

牡蛎育种的目标性状不再只集中关注产量性状“生长速度”,而是内在的营养品质性状以及抗逆性状等。第一个以营养品质为目标性状的长牡蛎“海蛎1号”已于2019年申报新品种,并通过现场验收。“海蛎1号”以乐亭长牡蛎群体为基础群体,以糖原含量为主要选育目标,采用群体和家系选育并结合分子标记辅助选育技术,经连续4代选育而成。在相同的养殖条件下,1龄成贝糖原含量平均提高25.37%。

2、贝类病害预警预报技术体系进入产业应用

利用宿主、病原和环境三者的耦合关系建立了贝类病害预警预报技术体系,选取北黄海和渤海作为示范海域,对浮筏养殖的长牡蛎和虾夷扇贝及海区环境进行连续监测,与气象部门建立合作机制,并向社会发布了3份牡蛎贝类养殖风险预警,提高了病害预警的时效性,减少经济损失,助推产业有序发展。

3、筏式吊养牡蛎海上联合收获作业平台投入使用

突破牡蛎提升、浮体分隔、吊绳切割与绳料分离等专用设备关键技术,研制牡蛎连续式海上除杂清洗加工与远程监控管理系统,优化适用于机械化生产的牡蛎采收作业流程,集成构建牡蛎海上联合收获作业平台(船)。采收能力超过5吨/小时,牡蛎掉落率低于1%,浮体分隔率95%以上,牡蛎脱除率99%以上,实现对筏式吊养牡蛎进行机械化采收、脱料、清洗与打包等一体化生产作业,采收效率提高了30倍。

(二)主要推荐模式

浅海牡蛎-海带-海参多营养层次综合养殖模式。该模式标准筏架长100 m,海带绳间距/牡蛎笼间距1.15m,每个筏架海带绳数/牡蛎笼数87绳/43笼,筏架间距5.3m。与常规养殖方式相比,标准化养殖区海带的养殖密度降低了33.43%,收获时单棵海带湿重增加了47.74%,出成率提高14.8%,劳动力成本降低10%,经济效益提高57.85%;综合养殖的单体牡蛎由苗种时的平均6.25g/粒增重到收货时的124.73g/粒。浅海贝藻标准化生态养殖模式综合效益提高了131.1%。多年来的实践结果表明,该养殖模式综合经济效益提升幅度稳定在40%以上。

(三)发展趋势分析

牡蛎是我国第一大养殖贝类,在养殖空间受限、劳动力短缺、资源环境约束等大背景下,探索、实践以牡蛎为核心生物功能群的牡蛎-海带-海参多营养层次综合养殖模式是提高单位面积生产效率、保障牡蛎养殖业绿色高质量发展的有效途径。

传统育种技术仍是牡蛎新品种培育的主要手段。由于市场接受度的增加,基于细胞水平的多倍体育种技术获得了释放,新的产业形态正初步显现。近年来随着高通测序技术的发展,分子设计育种成为重要的辅助育种技术,作为一种潜在的技术手段有望在牡蛎育种中得到应用。

牡蛎养殖区主要在开放外海,病害防控难度大,“以防为主”仍是未来的工作重点。继续开展贝类主要病原致病机理、养殖环境胁迫对贝类的健康状态的影响、贝类免疫防御机制等方面研究,建立主要病原快速、灵敏的检测手段,梳理宿主、病原、环境间的关系,为病害预警预报系统的构建积累基础数据,完善预警预报系统。

机械化、设施化是牡蛎规模养殖的重要出路,包括规模化采收设备、采收-加工海上一体化设施等。升级研发规模化采收装备,建设大吨位作业船,布局复线采收设备,应对大规模海上牡蛎养殖后期养成起捕收获需求,提高采收得率,解决规模化养殖带来的集中采收问题。


牡蛎高值化利用是延长产业链,提高附加值的重要手段,未来牡蛎开壳技术与装备的发展将以生鲜开壳为目标,不断突破超高压、电击开壳等技术瓶颈,研制可实现保持牡蛎生鲜、连续和智能开壳的设备,以满足产业发展需求。在牡蛎活性成分开发方面尚需进一步开发高效萃取和规模化制备以及功效成分的协同配伍增效技术,开发更多的牡蛎营养、功能食品满足消费者需求。同时,以牡蛎壳土壤改良剂为代表的副产物综合利用技术与成果,会逐步完善并实现产业化。

三、产业发展面临的问题及建议

(一)产业发展面临的政策性问题及建议

在一定的时空范围内,牡蛎赖以生存和生长的水体质量及饵料生物数量,是一种典型的“公共池塘资源”。从经济学的角度看,此类资源具有两大特征,即“非排他性”和“消费竞争性”。确保此类资源长期可持续利用的基本前提是,通过有效的政府规制和(或)生产者集体行动,将水体生物量(包括养殖物种及与其存在竞争关系的非养殖物种所代表的生物量之和)控制在不超过水体的容纳量,以及将养殖活动和其他因素所产生的废弃物控制在水体自净能力范围内。如果缺乏有效的政府规制和(或)行业自律,作为个体的每一位生产者最有可能的反应都是争相扩大养殖面积和(或)增加放养量,以期获取更大的收益,尽管这样做的最终后果对所有生产者都是有害的。

牡蛎养殖地理范围广,生产者众多,所有制类型复杂,小型生产者占绝对多数、经营内容相对单一且规模较小。这一产业特点和组织现状意味着,单纯依靠政府规制或行业自律都很难摆脱这一困境。一种可行的解决方案是:完善或重构产业组织,以便于行业作为一个整体更容易采取有利于可持续发展的集体行动。同时,通过顶层设计,进一步明晰和规范海域使用权制度,建立起相对完备的规则体系,其中特别包括海域空间规划制度、基于最大可养量的养殖配额制度、贝类市场准入和产品追溯制度、最佳养殖规范(BAPs)和管理规范(BMPs),以便形塑从业者的心理预期和行为模式,使其唯有采取有利于行业整体的行动才能实现个体利益最大化。鉴于此,特提出如下政策建议。

(1)严格落实“生态优先”和“质量安全优先”原则,稳定或适当压缩牡蛎养殖规模,把“保护环境、提质增效、融合发展,实现产业整体效益长期最大化”作为明确的产业发展目标。

(2)如同农业一样,“小生产、大市场”也是长期以来一直困扰我国牡蛎产业的主要问题之一。近年来,学界一直都在呼吁、政府也采取了诸多如提供补贴、安排项目等激励性政策来推动“合作社”、“专业协会”、“龙头企业+养殖户”等新型经营模式的发展,但成效始终不是很理想。要想尽快改变这一局面,我们建议还是要在顶层设计上再做安排,除继续落实产业组织培育的扶持性政策外,考虑出台强制性的法律规定。例如,在《渔业法》中增加一项规定,即“国家对包括贝类养殖在内的水产养殖活动实行政府与协会(合作社)共同管理,除法律规定的例外情况外,水产养殖协会(合作社)是水产养殖许可证发放的唯一对象,只有水产养殖协会(合作社)成员才有资格从事水产养殖活动”(这等于说“要从事水产养殖,必须首先成为水产养殖协会或合作社成员”),同时对《渔业法》、《海域使用与管理法》、《农民专业合作社法》等法律法规做出配套性调整。此举除能够有效解决上述问题外,还可以达到包括提升海域使用和养护水平、水产养殖治理效率和效果在内的多重公共政策目标。

(3)乱占海域和无证养殖是导致牡蛎主养区过度拥挤、秩序混乱等问题的肇因之一。鉴于此,有必要重新审视有关海域使用和管理、水产养殖证等制度的法律规定及其执行情况。若法规本身有问题,就应尽快予以完善;若法规本身没有问题,就应坚决依法行政,根治乱占海域和无证养殖等问题。

(4)在技术相对成熟、苗种供应相对充足的情况下,只要生产者自认为有利可图,无论其判断是否准确,都会有扩大养殖规模和(或)增加放养密度以求增加养殖产量的强烈动机,进而引发“环境型过度养殖”和(或)“经济型过度养殖”及随之而来的诸多负面效应,这是困扰我国贝类产业发展的一大痼疾。解决这一问题的途径有三:一是通过空间规划限定养殖面积,力求从源头上协调好“海域利用与养护”、“经济专业化与生态多样化”以及“规模经济与规模不经济”等矛盾;二是通过诸如“最大可养量制度”、“生产者联合限产”等措施来稳定特定种类在特定海区的最大产出水平,主动规避“产量大起大落”、“价格大落大起”等陷阱;三是鼓励生产者主动采用“混、间、轮”养等生态养殖模式和暂时停养等措施。四是选择典型主养种类、典型海区(特别是开放性海域)建立包括牡蛎养殖在内的“现代养殖园区”,在园区内开展空间规划和联合限产研究,试行基于最大可养量的配额管理制度,区分“生存型养殖”和“商业型养殖”,“因型施策”,从规则、组织和管理层面上消除大规模环境型和经济型过度养殖发生的诱因。五是选择有条件的海区推行国际上通行的最佳管理规程(BMPs)、最佳养殖规程(BAPs),鼓励有条件的企业申请MSC、ASC等认证,在有条件的海区鼓励小型生产者联合申请MSC、ASC等认证,为实现“寓产于乐、寓乐于产”的产业融合发展模式创造条件,进而推广成功模式,推动牡蛎产业升级。

(5)系统评价牡蛎“跨区养殖”的生态效应,从法律层面上规范“跨区养殖”活动。

(6)提高“有效供给”意识,关注细分市场对不同牡蛎产品特别是适合生食的高端产品的需求,推行“产品差异化”和“国产替代进口”策略。同时,鼓励代表性批发市场和购物中心,制定并实施严格的市场准入和产品追溯制度,同时加强宣传,提升消费者对牡蛎产品的认知水平和维权意识,通过规范消费市场倒逼生产者提高质量和品牌意识。

(7)加大牡蛎加工、养殖作业和其他各类专用设施设备的研发力度,提高产业机械化水平,制定专项政策引导年轻人特别是当地年轻人投身牡蛎产业,有效化解用工紧缺和劳动力价格上涨对产业发展的制约,严格遵守安全生产要求,采取有效措施预防职业病发生。

(8)加强多部门协作,增强对极端恶劣天气、海域污染和赤潮发生的预警预报能力,同时加强宣传、教育和培训,提升生产者主动分散风险、防范风险的意识和能力,鼓励联合投保或创设“贝类养殖风险基金”。

此外,由于包括海水养殖在内的各类海洋开发活动的快速推进,我国大部分沿近海海域已趋“饱和”,局部海域处于“过饱和”状态,再加上工、农业开发和滨海旅游等活动挤占传统贝类养殖海区,海水贝类养殖面积势必面临萎缩趋势。解决这一问题的途径有三:一是牡蛎产业自身需要“自律”和“升级”,改变发展方式和长期以来在公众眼中“脏乱差”的形象,实现与其他产业或开发活动的和谐共生,力争使牡蛎养殖区成为沿海景观中必不可少的亮丽风景线;二是启动离岸养殖战略,开展技术-经济可行性和法律规制需求研究;三是结合并服务于国家“一带一路”战略,开展有关“海外屯海”所涉及的政治、经济、法律、文化等问题的专项研究,若可行则启动“海外屯海”战略。

(二)产业发展面临的技术性问题与建议

1、问题

一是养殖海域管理缺乏统一规划,科技支撑不足,养殖方式粗放,养殖布局不规范,超容量养殖现象广泛存在。

二是病害防控能力不足,对致病因子的认知及防治尚有差距,规模死亡常难以明确致病因素,无法进行有效防控。

三是规模化养殖快速崛起后,仍面临配套高效采收技术与大型机械化收获、加工设备的缺失。

四是精深加工能力不足,牡蛎加工品种单一,加工技术含量低造成大部分销售量大的牡蛎加工产品附加值低。

五是质量安全不容忽视,无论是鲜品还是加工品,重金属、毒素、污染物、致病微生物等不安全因素对牡蛎的食品安全带来重大影响。

2、建议

一是建立养殖容量管理制度。加强养殖海域规范化管理,规范近海牡蛎养殖格局。

二是鼓励企业与科研单位进行产研合作。通过技术转让或联合攻关等手段,扶持企业优先取得相关领先技术,并快速投入应用;鼓励养殖企业单独或联合出资对现有船舶进行改造利用,在相关审批流程上给予简化优待。

三是加强高新技术在牡蛎加工行业上的应用研究。分析牡蛎蛋白分子的立体结构和官能团的性质和作用,探明分子的立体结构和内部组合对人体的作用;采用超高压技术等现代食品加工高新技术,开发新兴牡蛎加工产品。

四是更加注重牡蛎的食品质量安全问题。重视渔业环境的保护和监测、牡蛎的净化、有毒物质的检测技术和有害物质残留量允许标准等的研究,开发可以商业化实际应用的牡蛎重金属、毒素脱除技术。


附件1:中国与世界牡蛎生产、贸易与消费比较研究

作者:慕永通 张树成

除非另有说明,本报告引用数据来源于联合国粮食与农业组织(FAO)渔业与水产养殖统计软件(FishStatJ)、联合国商品贸易统计数据库(UN Comtrade)、世界银行、《中国渔业统计年鉴》和中国海关总署。本报告图表和文字中出现的“中国”仅指中国大陆,不包括中国香港、中国澳门和中国台湾地区,而“世界”则泛指除中国大陆以外,向FAO报告其牡蛎生产和贸易数据的其他所有经济体(国家和地区)。

2007~2011年,FishStatJ在其贸易统计中把“制作或保藏的牡蛎”归入“其他制作或保藏的软体动物”项下,这几年的牡蛎进、出口量和进、出口额都不包含前者,尽管无法推算出具体差额,但实际数字应该高于本报告给出的数字。

2013年撰写的《中国现代农业产业可持续发展战略研究(贝类分册)》第三章第四节“中国在世界牡蛎产业中的地位”曾详细介绍了1950~2011年中国与世界牡蛎生产和贸易的变动趋势,本报告是对这部分内容的更新和补充。

报告撰写期间,《中国渔业统计年鉴》和中国海关总署数据库中虽然有2018年中国牡蛎生产与贸易数据,但FishStatJ数据库中的数据却仅更新到2017年,故本报告主体部分“牡蛎生产、贸易和消费”比较研究的时间范围是2007~2017年,报告最后一部分补充介绍了2018年中国牡蛎生产、贸易和消费状况。

一、中国与世界牡蛎生产比较

1、总产量及其变动趋势

FAO统计数据显示,2007年,中国和世界牡蛎产量分别为350.89万吨和106.48万吨,两者的差距超过了2倍。此后,中国牡蛎产量逐年递增,2017年攀升至487.94万吨,与世界牡蛎产量(97.89万吨)的差距扩大到3倍以上(图1.1)。2007-2017年,中国和世界牡蛎产量年均增长率分别为3.35%和-0.84%。

2、捕捞产量及其变动趋势

中国没有(也可能是没有单独)统计牡蛎捕捞产量,仅向FAO报告了牡蛎养殖产量。2007-2017年,世界牡蛎捕捞产量呈波动态势,产量最高和最低的年份分别是2011年(20.10万吨)和2010年(11.65万吨),期末产量(14.78万吨)比期初的17.12万吨减少了2.34年万吨(图1.2),年均增长率也为负值(-1.46%)。


3、养殖产量、产值及其变动趋势

前已提及,中国没有向FAO报告牡蛎捕捞产量,故总产量等于养殖产量,其变动情况前文已作介绍。与产量变动情况略有不同的是,中国牡蛎养殖产值自2007年以来始终呈稳定增长态势(图1.3a),从期初的18.81亿美元快速飙升至期末的52.55亿美元产值,年均增长率(10.82%)是产量的(3.35%)3倍以上。

同一时期,世界牡蛎养殖产量、产值呈小幅波动状态(图1.3b)。从产量方面看,期初的89.37万吨高于期末的83.11万吨,年均增长率为负(-0.72%)。从产值方面看,其变动呈现出两大特点:一是后高(15.34亿美元)前低(11.39亿美元),年均增长率达到了3.02%;二是中间4年(2011~2014年)的产值介于15.46亿美元(2012年)和16.00亿美元(2014年)之间,明显高于两端。此外,2013年虽然是这一时期产量最低的年份(73.44万吨),却创造了最高的产值,当然这一现象从经济学的角度看并不难理解。

4、单位养殖产值及其变动趋势

2007-2017年,中国牡蛎单位养殖产值(产值/产量)从期初的只有0.07万美元/吨增加到期末的0.11万美元/吨,实现了7.23%的年均增长率。尽管如此,中国牡蛎单位养殖产值却始终明显低于世界平均水平(图1.4)。有必要指出的是,2017年中国牡蛎单位养殖产值虽然达到了这一时期的最高水平,但与世界均值的差距(0.0768万美元/吨)却高于最低年份的2007年(0.0738万美元/吨)。

同一时期,世界牡蛎单位养殖产值也表现出类似于其产值变动的“前低后高、中间高于两端”的特点,期末的0.185万美元/吨比期初的0.127万美元/吨高出了0.058万美元吨,年均增长率(3.38%)低于中国的水平。有必要指出的是,2011年既是世界牡蛎单位养殖产值最高的年份(0.2156万美元/吨),也是与中国牡蛎单位养殖差别最大的年份(0.0864万美元/吨),两者之间相差1.5倍。

5、中国在全球(含中国)牡蛎总产量中占比及其变动趋势

图1.5显示,中国在全球牡蛎总产量中占比从2007年的76.72%,增加到2017年的83.29%。除2014年外,呈逐年增长的态势。其中,占比最小的年份是2007年,2016年达到这一时期的最高水平(84.11%)。

二、中国与世界牡蛎贸易比较

1、进口量、进口额与进口均价及其变动趋势

作为世界上最大的牡蛎生产国,中国每年从国外进口的牡蛎数量和金额虽然都不大,但除2008年外,其他年份均呈递增且最后4年增幅明显加大的态势,两者分别从2007年的276吨和95万美元,飙升至2017年的3519吨和3671万美元(图2.1a),年均增长率分别高达28.99%和44.13%。这或许会令人惊讶,但其原因却不难理解——伴随着持续多年的经济增长,中国社会涌现出一些对“奢侈品”消费有着特殊偏好的人群,国产牡蛎无法满足其对所谓“高端海鲜”的需求。这一现象近年来已经引起了国内牡蛎产业的重视并采取了相应的举措,例如,加大包括单体和三倍体牡蛎在内的牡蛎新品种选育及其苗种培育和养殖技术研发和推广力度。

同一时期,世界牡蛎进口量、进口额分别从期初的4.99万吨和2.39亿美元,增加到期末的6.79万吨和4.14亿美元(图2.1b),年均增长率分别为3.14%和5.63%,远低于中国的增幅。值得注意的是,2010年和2011年,世界牡蛎进口额出现了两年的大幅跃升,2010年从上年的2.49亿美元升至3.19亿美元,2011年再次提高到3.72亿美元。其结果是,以2010年为界,世界牡蛎进口额呈现出前期低位徘徊、后期高位运行的态势。

2007年以来,中国牡蛎进口均价持续攀升,2014年达到高峰(1.28万美元/吨),此后三年虽然有所回落,但年均增长率依然高达11.74%,是世界平均水平(2.42%)的4.85倍。这一时期,中国牡蛎进口均价除2007年(0.34万美元/吨)低于世界均值(0.48万美元吨)外,其余各年均高于后者,差别最大的年份是2014年,几乎两倍于后者(0.67万美元/吨),2017年虽然降至1.04万美元/吨,但依然比世界均值(0.61万美元/吨)高出了0.43万美元/吨(图2.2)。


2、出口量、出口额与出口均价及其变动趋势

或许是因为前文提及的统计口径发生了变化的原因,中国牡蛎出口量和出口额在2011年发生了异常明显的变化(图2.3a)。2007年,中国牡蛎出口量、出口额分别只有1346吨和186万美元,随后逐年上升至2010年的2709吨和763.80万美元,2011年又降至1775吨和705.30万美元。2012年,中国牡蛎出口量、出口额大幅跃升至9624吨和6704.90万美元,随后3年均低于这一水平,2016年达到9888吨和7664.90万美元的峰值水平,2017年回落至9555万吨和7399.70万美元。整个时期的年均增长率高达44.53%。

2007年.世界牡蛎出口量、出口额分别为7.25万吨和2.55亿美元,其后虽然2009~2011年的出口量低于期初水平外,其他年份的出口量和所有年份的出口额均呈上升状态(图2.3b),整个时期年均增长率达到7.32%。值得注意的是,2017年世界牡蛎出口量、出口额分别从上年的9.35万吨和4.29亿美元,跃升至11.93万吨和5.17亿美元,两者均为这一时期的最高水平。

图2.4显示,2007~2015年,中国牡蛎出口均价除2014年(0.74万美元/吨)较上年(0.75万美元/吨)微降外,其余年份均呈递增态势,2012年的增幅最大,达到0.30万美元/吨。也正是从这一年开始,中国牡蛎出口均价完成了从低于到高于世界均值的转变,2017年两者的差距扩大到0.34亿美元/吨这一历史高位。2015年中国牡蛎出口均价达到这一时期的最高水平(0.78亿美元),随后两年微幅递降至2017年的0.77亿美元。尽管如此,2007~2017年中国牡蛎出口均价年均增长率依然高达18.81%。


与之形成对比的是,同一时期世界牡蛎出口均价年均增长率只有2.11%。2007年,世界牡蛎出口均价(0.35万美元吨)几乎是中国的(0.12万美元/吨)3倍,随后逐年递增到2011年的0.50万美元/吨,但与中国的(0.40万美元/吨)差距缩小到只有1倍多,其后数年波动下降至2017年的0.43万美元/吨。

3、中国在全球(含中国)牡蛎进口总量、总额中占比及其变动趋势

2007年,中国在全球牡蛎进口总量中占比只有0.55%,2008年进一步下降到0.30%,2009年虽然反弹至0.64%,但也几近可忽略不计。这一情形在2010年发生了显著的变化,当年中国占比大幅提高到1.79%,随后除2013年(3.10%)较上年(2.99%)微升外,其他数年呈飙升状态,直至2017年达到8.15%这一迄今为止的历史最高水平(图2.5)。

4、中国在全球(含中国)牡蛎出口总量、总额中占比及其变动趋势

2007年,中国在全球牡蛎出口总量、总额中占比分别只有1.82%和0.72,随后递增至2010年的3.90%和2.56%。如同出口量、出口额的变动情形一样,2012年中国在全球牡蛎出口总量、总额中占比也发生了一次大幅跃升,两者分别从2011年的2.47%和1.99%,飙升至11.35%和15.95%这一区间峰值,随后波动下降到2017年的7.41%和12.52%(图2.6)。


5、中国与世界牡蛎出口量在各自产量中占比及其变动趋势

2007年以来,尽管中国在全球牡蛎总产量中占比高达76.72%-83.29%(见前文),但出口量在国内产量中占比几近可忽略不计,即使是占比最大的2017年也只有0.20%,更不用说占比最小的2007年(0.4%)。

图2.7显示,2007年以来,世界牡蛎出口量在其总产量中占比始终远高于中国的水平,且两者之间的差距随时间推移呈扩大趋势,2017年达到12.19%这一峰值水平。即使如此,这一占比也远低于其他双壳贝类的水平。

以上数据表明牡蛎主要是一种“地方生产、活体为主、国内消费”的商品,是参与国际贸易程度最低的一种双壳贝类。考虑到国内巨大的牡蛎产量及其显著的生产成本优势,如何通过包括深加工在内的各种途径扩大国产牡蛎的国际市场占有率,或许应该成为一大有待破解的战略性问题。

三、中国与世界牡蛎消费比较

1、中国与世界牡蛎表观消费量变动趋势

表观消费量是指当年产量加上当年净进口量(进口量-出口量)。尽管在收获后包括仓储、加工、运输在内的各个环节都有可能发生损耗,且生产量与贸易量统计也难免不出现误差,进而导致表观消费量偏离实际消费量,但由于难以获取实际消费量数据,而前者则可依据产量和贸易量计算得出,故本报告用其来近似地反映牡蛎实际消费量。图3.1给出了2007-2017年中国与世界牡蛎表观消费量的变动趋势。

图3.2显示了中国和世界牡蛎净出口量在各自产量中占比的变动趋势,由于两者的最大值仅为5.25%,表观消费量因而呈现出类似于前文介绍的总产量变动趋势(图1.1)。2007-2017年,中国和世界牡蛎表观消费量分别从期初的350.79万吨和106.48万吨,增加和下降到2017年的487.34万吨和97.89万吨,年均增长率分别3.34%和-0.84%(图3.2)。

2、按表观消费量计算的中国和世界牡蛎人均消费量变动趋势

中国和世界人口分别从2007年的13.18亿和53.57亿,增加到2017年的13.86亿和61.25亿,年均增长率分别为0.51%和1.35%(图3.3)。

同一时期,按表观消费量计算的中国和世界牡蛎人均消费量则分别从期初的2.66kg/人和0.19kg/人,增加和下降到期末的3.52kg/人和0.15kg/人,年均增长率分别为2.82%和-2.47%(图3.4)。


以上数据表明,从总量上看,中国是世界上最大的牡蛎消费国;而从人均水平上看,中国在世界上即使不是最大的也是主要的牡蛎消费国。

四、2018年中国牡蛎生产、贸易和消费状况

1、牡蛎产量

图4.1显示了2018年中国牡蛎产量的空间分布情况。其中,福建和广东的产量分别超过了150万吨和100万吨,山东和广西的产量均超过了50万吨,而辽宁和浙江的产量也超过了2017年位居世界第三的美国(20.72吨)和第四的日本(17.38万吨)的水平(见前文)。

图4.1. 2018年中国牡蛎产量的空间分布

2018年,中国牡蛎总产量达到513.98万吨,同比增加5.34%。福建以189.42万吨的产量位居全国之首,占全国总产量的36.85%,其后依次为广东(114.15万吨)、山东(93.32万吨)和广西(63.61万吨),四地产量均超过了多数年份都位居世界第二的韩国的水平(2017年该国牡蛎产量32.98万吨)。另外,除江苏和海南外,各省级行政区牡蛎产量呈现出普增态势,辽宁、浙江更是分别实现了高达18.53%和13.87%的增长(表4.1)。


2、牡蛎贸易

2.1牡蛎进口

海关数据显示,2018年中国牡蛎进口量、进口额和进口均价依次为4114.94吨、4029.58万美元和0.98万美元/吨,同比分别上升16.93%、9.76%和下降6.14%。

“活、鲜或冷的牡蛎,种苗除外”为主要进口商品类型,其进口量和进口额分别占当年中国牡蛎进口总量和总额的81.35%和88.31%,其后依次为“冻牡蛎”、“制作或保藏的牡蛎”和“干、盐腌、盐渍或熏制的牡蛎”。法国、韩国、爱尔兰、日本和新西兰为中国牡蛎进口的前五大来源地。最主要的贸易方式是“一般贸易”(表4.2a)。

表4.2a和图4.2显示,除沿海地区外,一些内陆地区也从域外进口牡蛎。尽管如此,进口量最大的除北京外,还是地处沿海的上海、广东、山东和辽宁。其中,上海和广东的进口量都分别超过了1000吨。

图4.2 2018年中国牡蛎进口量的空间分布

2.2牡蛎出口

海关数据显示,2018年中国牡蛎出口量、出口额和出口均价依次为9920.44吨、8262.05万美元和0.83万美元/吨,同比分别上升3.82%、11.65%和7.54%。

“制作或保藏的牡蛎”为主要出口商品类型,其出口量和出口额分别占当年中国牡蛎出口总量和总额的86.47%和95.21%,其次为“活、鲜或冷的牡蛎,种苗除外”、“冻牡蛎”、“干、盐腌、盐渍或熏制的牡蛎”和“牡蛎种苗”。美国、日本、加拿大、香港和澳大利亚为中国牡蛎出口的前五大目的地。最主要的贸易方式也是“一般贸易”(表4.2b)。

表4.2b和图4.3显示,出口量最大的地区依次是山东、辽宁、福建、广东和浙江。其中,只有山东的出口量超过了5000吨。

图4.3. 2018年中国牡蛎出口量的空间分布

2.3三大主养牡蛎品种的出口情况

黄渤海、东海和南海三大海区,分别是中国三大主要牡蛎养殖品种长牡蛎、福建牡蛎和香港牡蛎的主产区。其中,黄渤海区域包含江苏以北各沿海省市,东海区包含上海、浙江和福建三省市,南海区域包含广东、广西和海南三地。为分析2018年中国三大主养牡蛎品种的出口情况,我们将各省级行政区以“一般贸易”方式出口的牡蛎数量和金额,分别按对应的海区汇总统计,结果如表4.3a~c。

2018年,黄渤海区域牡蛎出口量居三大海区之首(6154.17万吨),其后依次为东海区域(1728.87吨)和南海区域(1327.18吨)。其中,黄渤海和东海区域都以出口牡蛎的制作和保藏品为主,且最主要的目的地都是美国。虽然黄渤海区出口量是东海区的3.56倍,但由于后者的出口均价高达1.88万美元/吨,是前者(0.66万美元/吨)的2.84倍,因此黄渤海区出口额(4066.78万美元)仅比东海区域(3250.45万美元)高25.11%。

分产品类型看,除牡蛎种苗外,东海区出口的四种产品类型均价都高于黄渤海区的对应产品。东海区的牡蛎种苗全部经由福建出口至越南,其他海区则无种苗出口记录。

不同于其他两大海区,南海区主要向港澳地区出口牡蛎的活、鲜或冷藏品,以及向东南亚地区出口牡蛎的制作和保藏品,2018年的出口量、出口额分别为1327.18吨和532.02万美元,均价0.40万美元/吨,三项均远低于其他两大海区。

由各海区的出口情况可以推断,我国三大牡蛎养殖品种中,长牡蛎出口量居首,其次为福建牡蛎和香港牡蛎。其中,长牡蛎和福建牡蛎出口的产品类型和目的地相近,均主要以制作或保藏品的形式出口至北美地区,而香港牡蛎则主要以活、鲜或冷藏品的形式出口至港澳地区和以制作和保藏品的形式出口至东南亚国家。

值得注意的是,本文利用海关数据和按海区划分的方法计算得出,福建出口的牡蛎均价高于黄渤海区出口的长牡蛎,这与实际观察到的情况刚好相反。一般情况下,国内市场的长牡蛎批发和零售价格都高于福建牡蛎,这一现象有待在后续研究过程中进一步理清其原因。



3、牡蛎消费

2018年,中国牡蛎产量、进口量和出口量分别为513.98万吨、0.41万吨和0.99万吨,产量加上净进口量得到的表观消费量是513.40万吨,同比增加5.35%。当年中国人口数量达到了13.93亿,人均消费量按表观消费量计算约为3.69kg/人,同比增加4.87%。

 附件2:牡蛎产业国际技术研发进展

1、在遗传育种方面

生长、品质与抗逆性状的遗传解析仍然是国际贝类遗传学研究的重点。全基因组、简化基因组、转录组、蛋白质组、代谢组等组学技术是研究贝类遗传调控机制的主要手段。群体选育和杂交育种技术仍是国际上最为通用和效果最佳的育种技术。基于大数据计算的动物模型GBLUP和GWAS相结合的方法,以及结合全基因组位点编辑技术,是当前国际上重要的育种技术发展方向。通过模拟全基因组位点编辑技术增加动物育种群体中的有利等位基因频率,能够在短时间内大幅增加子代的遗传进展,该动物育种模型具有巨大的应用潜力。

2、在健康养殖方面

向生态多元化水平发展,更加强调环境容纳量、健康可持续养殖模式。目前国际上普遍提倡基于生态系统的新养殖理念,将生物技术与生态工程结合起来,广泛采用新设施、新技术,用节能减排、环境友好、安全健康的生态养殖新生产模式来替代传统养殖方式。养殖容量、环境承载力等受到越来越多地关注。国际上对牡蛎养殖容量的评估主要采用基于生态系统动力学模型的动态养殖容量评估方法,但方法的普适性较为局限,以牡蛎为核心功能群的综合养殖模式局限在小规模试验阶段,但产业化程度较低。在生态系统水平的海水养殖管理理念的引领下,基于养殖容量的高效、可持续的综合养殖模式将成为未来的发展方向。
3、在设施采收方面

国外牡蛎养殖主要集中在亚洲的日本与韩国,欧洲法国与丹麦以及北美加拿大与美国等,上述国家牡蛎养殖业起步较早,养殖模式单一且固定,针对性采收技术应用成熟,配套机械化设备设施使用广泛。但这些国家的的养殖模式与目前中国的养殖模式存在一定区别,吊绳放置密度、布放位置与方法都存在差异,无法直接引入国外技术进行应用,且近年来鲜有新技术与装备见诸报道。

4、在精深加工方面

国外贝类的加工、销售大多需先进行净化,美国、日本、澳大利亚、新西兰、英国、西班牙、法国以及加拿大等国家都建有净化工厂。净化的技术主要是紫外线、氯或臭氧消毒海水。国外牡蛎加工存在加工比率低、加工品种较少的问题,主要发达国家的贝类产品除净化后鲜活消费外,特别是牡蛎,生食牡蛎是主要产品,其余加工以冷冻加工为主。精深加工产品主要有烟熏、调味品和保健食品。国外已开展较多的贝类活性多肽、活性多糖、微量营养素等的研究,除蛋白肽产品外,其余活性成分开发的产品不多。近年逐渐采用现代生物技术、食品加工高新技术、新型化工等现代技术手段,研究牡蛎中功能活性成分,开发以牡蛎为主要成分的保健食品或第三代功能性食品,已成功生产胶囊型、液体型、片剂型等各种类型产品。


5、在质量安全方面

海洋食品质量安全检测及追溯体系日益完善,世界发达国家注重检测技术、方法的标准化战略,欧盟、美国、日本等世界发达国家和地区一直致力于国际和区域标准化,以长期控制国际标准化技术,并极力推动本国标准变成国际标准。在追溯体系建设方面,欧盟一直走在世界的前列,是可追溯性强制实施的坚决拥护者。美国已经建立了较为完备的产品召回程序,并纳入到法规中。


声明:

① 凡本网所有原始/编译文章及图片、图表的版权均属中国水产流通与加工协会所有,如要转载,需注明信息来源:中国水产流通与加工协会
② 凡本网注明信息来源:XXX(非中国水产流通与加工协会)的作品,均转载自其他媒体,转载目的在于传递更多的信息,并不代表本网赞同其观点和对其真实性负责。
※ 联系电话:010-65067637

相关信息
· 关于北京河豚家族科技产业有限公司 养殖河鲀加...
· 研判市场变化 洞察发展趋势丨2025水产品大会在...
· 国家发展改革委、市场监管总局发布《关于治理价...
· 品牌赋能 协调发展 | 2025第八届小龙虾产业大会...
· 第二届养殖鳄鱼产业发展研讨会暨鳄鱼产业分会第...
· 论坛6 海鲜产业投融资机会洞察、风险管理与重组...
关于北京河豚家族科技产业有限公司 养殖河鲀加...
研判市场变化 洞察发展趋势丨2025水产品大会在...