您好!欢迎访问中国水产流通与加工协会官网!

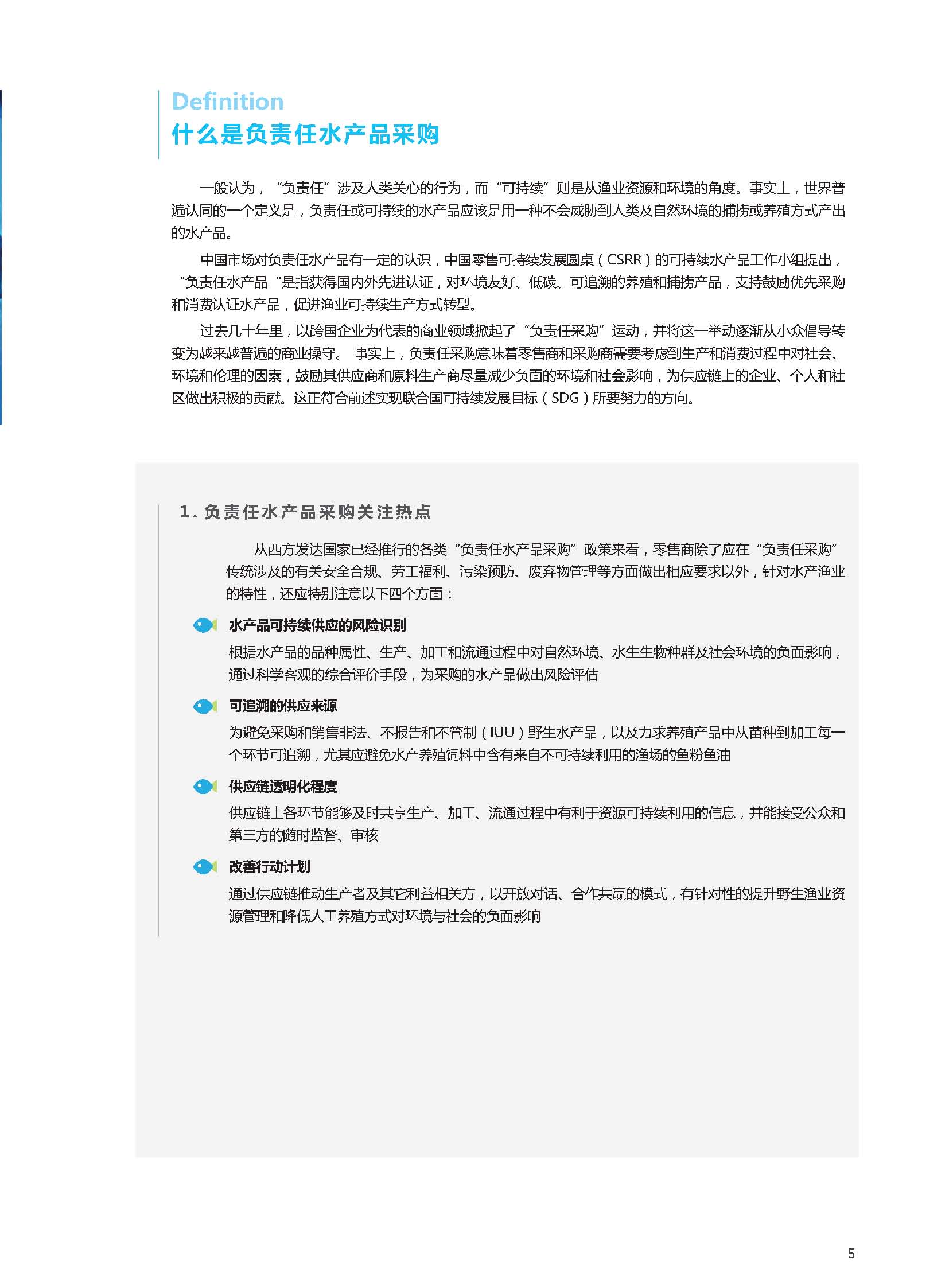
负责人水产品采购指南

 

发布时间:2019-03-27 09:32:56  信息来源:中国水产流通与加工协会  编辑:STAR

 


声明:

① 凡本网所有原始/编译文章及图片、图表的版权均属中国水产流通与加工协会所有,如要转载,需注明信息来源:中国水产流通与加工协会
② 凡本网注明信息来源:XXX(非中国水产流通与加工协会)的作品,均转载自其他媒体,转载目的在于传递更多的信息,并不代表本网赞同其观点和对其真实性负责。
※ 联系电话:010-65067637

相关信息
· 深化中加水产合作,共绘蓝色经济蓝图——2026北美...
· 2026北美水产品博览会顺利开幕,中国展团彰显行业...
· 《中国水产品》
· 《中国水产品》
· 2025年全国水产品批发市场信息员培训班在昆明举...
· 崔和:国内外水产品市场变化对产销格局的影响丨20...
深化中加水产合作,共绘蓝色经济蓝图——2026北美...
2026北美水产品博览会顺利开幕,中国展团彰显行业...