您好!欢迎访问中国水产流通与加工协会官网!

品牌盛宴”即将盛大开幕!品牌水产食材及采购商齐聚一堂!

 

发布时间:2018-04-10 18:28:19  信息来源:中国水产流通与加工协会  编辑:STAR

 

       在中国及亚洲市场对优质、品牌水产类食材的需求以及国际国内一流水产类企业的市场营销和拓展需要,大会同期将特设“品牌盛宴”——品牌展示活动,品牌展示将结合现场精彩纷呈的烹饪品鉴的活动,精准定位优质专业观众及采购商参与活动,在集中展示推广渔业品牌成就的同时,突出相关水产品牌企业、品牌产品特点,提升品牌企业及产品的知名度及美誉度提升。  

       一、时间

       2018年6月1日至3日,亚太水产展览会期间

       二、地点

       福建海峡国际会展中心4号馆“品牌盛宴”推介活动区

       三、活动形式

       (一)现场烹饪展示与专场品鉴

       现场将搭建同心圆式烹饪展示台,外圈分格展示优势品牌产品,内圈烹饪菜肴展示,顶圈循环播放品牌宣传片,分时段开设品牌专场推荐活动,邀请业界和营养专家介绍产品生产特性和营养特点,组织专业采购现场品鉴互动。

       (二)采购商洽谈对接

       现场开设多个贵宾洽谈区,根据近百家水产品进口商,经销商,电商、餐饮、零售采购的不同需求,协助邀请其感兴趣的企业进行一对一采购接洽。


       四、参与条件

       2016最具影响力水产品企业品牌,2017最最具影响力水产品企业品牌,2016最具影响力水产品区域公用品牌,国家驰名商标,地标产品,优势区域品牌,特色之乡,省部级、市级著名品牌、知名品牌,政府主管部门推荐品牌产品,通过BAP、ASC、MSC、GAP、绿色及有机等认证的品牌产品及优质展商产品。

       五、配套服务

       (一)专业观众

       活动期间将定向邀请1000+餐饮集团、酒店、连锁商超、电商平台采购,水产经销商,美食达人,国内外海产协会、使领馆商务代表、推广机构代表等优质专业观众。

       (二)媒体支持

       邀请电视、报纸、期刊、网络及新媒体的300+合作媒体全程线上线下宣传,特别邀请美食达人,网络红人现场直播,开展多形式、全方位、多角度的宣传,扩大活动影响力。

       六、收费标准

       每个品牌展示格(含实物展示、纸质宣传材料摆放,10分钟宣传片播放,一个易拉宝摆放)收取2万元成本费,协会会员1.5万元。另外,根据参与专场烹饪展示、专场采购对接会、专场宣讲推介会等不同环节及合作服务要求不同定制5-10万的赞助方案,详情请进一步接洽。

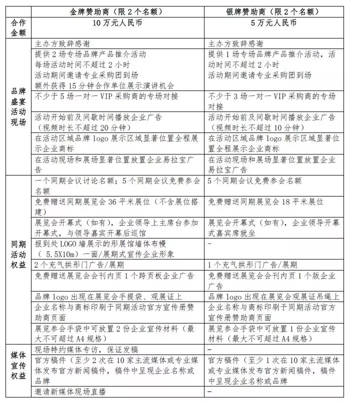
       七、合作方案

       八、咨询报名

       王晶,010-65067227,15116909290,邮箱:190313385@qq.com

       庞丽霞,010-88102346,1851130183,邮箱:panglx@chgie.com


声明:

① 凡本网所有原始/编译文章及图片、图表的版权均属中国水产流通与加工协会所有,如要转载,需注明信息来源:中国水产流通与加工协会
② 凡本网注明信息来源:XXX(非中国水产流通与加工协会)的作品,均转载自其他媒体,转载目的在于传递更多的信息,并不代表本网赞同其观点和对其真实性负责。
※ 联系电话:010-65067637

相关信息
· 深化中加水产合作,共绘蓝色经济蓝图——2026北美...
· 重磅剧透!2026亚太水产食品展览会四大亮点抢先看...
· 2026北美水产品博览会顺利开幕,中国展团彰显行业...
· 2026亚太水产食品展览会调研——走访江浙沪主产...
· 2026亚太水产食品展览会调研——走访韩国海洋水...
· 《中国水产品》
深化中加水产合作,共绘蓝色经济蓝图——2026北美...
重磅剧透!2026亚太水产食品展览会四大亮点抢先看...